首页
组织概况
单位介绍
领导机构
内设机构
直属单位
业务工作
应急救援
应急救护
人道救助
无偿献血
造血干细胞捐献
遗体和人体器官捐献
基层组织建设
红十字志愿服务与青少年工作
人道资源动员
公益心理援助
交流合作
信息公开
公示公告
捐赠信息
财务公开
冠名机构
新闻动态
时政要闻
省会动态
各地动态
博爱之星
学习天地
政策法规及规章制度
红十字运动知识
业务知识
资料下载
公众参与
我要加入
我要捐赠
我要捐献
我要培训
我要求助
搜 索
扫码登录
捐赠款物收支公示
您当前的位置:
网站首页
>
信息公开
>
捐赠信息
>
捐赠款物收支公示
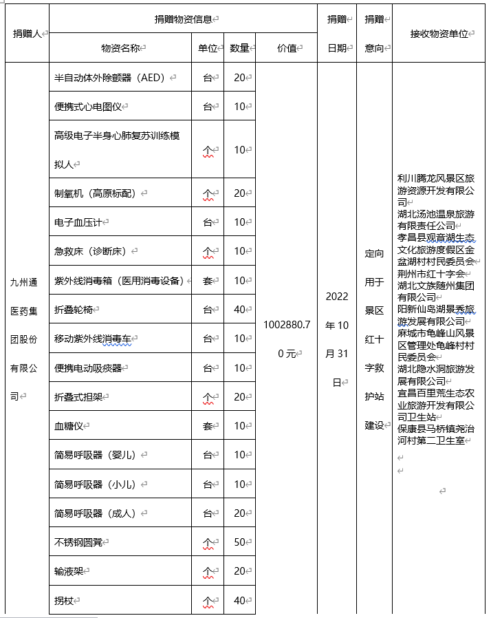
湖北省红十字会捐赠物资接受和使用情况公示
2023-01-10 13:42
阅读:802次
字体:
默认
大
超大
上一篇:
2023年湖北省红十字会接受限定性捐赠款信息公示
下一篇:
湖北省红十字会捐赠物资接受和使用情况公示
返回列表